分享

民事糾紛處理

電話
林〇筠
案件已認證
有提供電話
地區台北市 北投區
其他問題類別:契約
3小時前提出

請問您遇到哪個類別的民事糾紛?

契約

您在事件中的角色是?

當事人

事件目前的情況是?

爭議中,未進入司法程序

[選填] 簡單說明您的問題,讓專家更了解

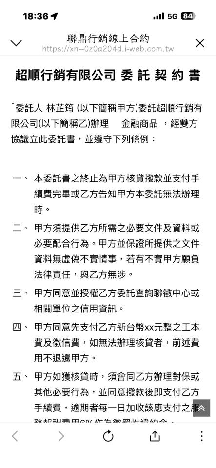
11月11日簽約請求代辦公司申請貸款,但因家裡媽媽拿出房子作抵押幫我解決債務,代辦公司要求賠償10萬元違約金,已向對方協商降低費用但對方不接受,要寄存證信函,目前尚未收到想先諮詢

您有需要上傳文件照片等,讓專家更了解您的情況嗎?

民事糾紛處理案件圖片 民事糾紛處理案件圖片 民事糾紛處理案件圖片

什麼時間方便服務?

皆可討論

您希望在哪裡接受服務?

電話或線上服務

還有什麼需要注意的地方嗎?

沒有

您需要服務的地區為何?

台北市,北投區
您可能也感興趣的案件:
台北市 北投區
民事糾紛處理
CARxxx
台北市 北投區
法務諮詢
李〇潔
台北市 北投區
法務諮詢
洪〇旋