返回
分享

享聚科技

0.0
(0) 0次僱用
通過公司認證
提供安心支付
台北市松山區

專家介紹

享聚科技擁有超過 15 年的嵌入式產品開發經驗,提供從電路板設計、系統整合到軟體開發的一站式服務,協助客戶快速實現創新應用。我們專精於 ARM-Based 與 MCU 平台 的產品開發與設計。

我們提供的專業服務包含:

軟硬體產品開發與設計

技術支援:線路 Review 與軟硬體諮詢服務

PCB Layout 設計服務

PCB 打樣製作

PCBA 連工帶料製作服務

CNC 精密加工服務
成功產品/平台範圍有:
X86 , ARM SOC , FPGA , MCU , LED 燈板,2~16層板

💡 從概念設計到量產,我們都能為您提供完整的技術支援與解決方案,協助您快速落地產品開發需求!

照片/影片(8)

享聚科技 - NXP. i.MX93, PCB 6 層板
享聚科技 - MediaTek, G510 , PCB 8 層板
享聚科技 - Intel,  Alder Lake-N97, PCB 8 層板
享聚科技 - Espressif, ESP32-S3, PCB 4層板
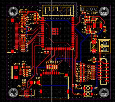
享聚科技 - Espressif, ESP32S3, 2層板
享聚科技 - Allwinner, A527 (ARM-Based 平台), PCB 6層板
享聚科技 - PCB 8層板
享聚科技 - PK200-ES3 是一款 3.5 英寸緊湊型開放式觸控面板套件,專為小尺寸 HMI 與原型開發設計,具備低功耗、易開發與靈活安裝特性,能輕鬆融入各類設備與應用場景。

公司名稱:享聚科技股份有限公司

統一編號:93781705

服務項目

軟體開發 3D列印 產品設計 CNC加工 PCB Layout

服務商品

查看全部

服務時段

星期一
09:00 - 21:00
星期二
09:00 - 21:00
星期三
09:00 - 21:00
星期四
09:00 - 21:00
星期五
09:00 - 21:00
星期六
休息
星期日
休息

相關評價

0.0
0 評價

常見問題

1.自我介紹
2.專業背景