返回
分享

chen chen

0.0
(0) 0次僱用
通過身分認證
提供安心支付
台南市仁德區

專家介紹

畢業於清華大學電機所
Altium designer 24 (layout拉線)
我是EE,RF,layout
歡迎搜尋104履歷查看”陳欣沅”
過往在104外包網,
目前已經有簽約桃園ISSA的遠端研發顧問,
平常時間還有一半左右是空閒狀態,
不論大小公司也可找我layout
但是中小公司要先給訂金5成
純拉線小改3000到5000(比工作室低消限制還低)
挑選IC 與機構跟FW合作到量產的開發設計案子,要看工作量談價錢
高速或者RF的板子都可,
可參考我104履歷附件,也曾經有外商找我過去協助他們三個時區的altium建立元件與產出,也有使用非FR4的特殊高頻用開發板,
歡迎大小公司找我詢問

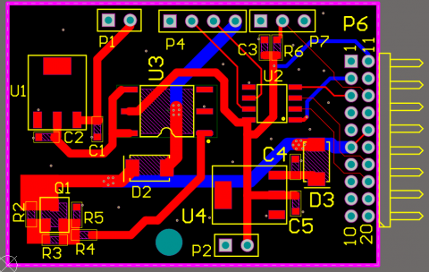
照片/影片(5)

chen chen - 不同電位,控制不同的馬達類型範例案子
chen chen - 不同國家的插座, 搭配SOC ,使Lora正常運作,收跟發都有過CE,且量產順利
chen chen - 轉板,同組需要全等長的阻抗匹配線
chen chen - 研發案子,根據不同類型的機構需求去規劃最合適layout, 反覆修改,只要肯給時數的錢,可根據實際情況去改到正確,此為最新開發案的範例, 大客戶的logo保留當範例
chen chen - 緊急需求, 無電路圖之下,且需要購買現成品藍芽模組,實現一個轉板給內部分位

專業證照

服務項目

PCB Layout

服務時段

星期一
08:00 - 24:00
星期二
09:00 - 24:00
星期三
09:00 - 24:00
星期四
09:00 - 24:00
星期五
09:00 - 24:00
星期六
09:00 - 24:00
星期日
09:00 - 24:00

相關評價

0.0
0 評價

常見問題

1.自我介紹
2.專業背景
3.服務方式
4.收費方式
5.來往客戶
6.案例分享
7.專業建議