返回
分享

Tsai Tony

3.0
(1) 0次僱用
通過身分認證
提供安心支付
新北市土城區

專家介紹

Hello~我是Tony😊
因過去就學經歷、實習等經驗,逐步累積撰寫文案與下標的能力,後續職場上在面對市場需求、網路行銷與活動規劃排成的部分也有進行涉獵

服務方式:
※可配合時間為星期一~五晚上,六~日全天 (若需白天完成也可以,須事先告知)
※服務定價與完與的日期可依客戶端做調整,歡迎來訊討論。
※急件請事先告知
※可長期配合

收費方式:洽談後報價

照片/影片(9)

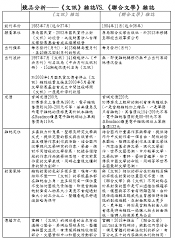
Tsai Tony - 文學競品分析
Tsai Tony - 與KOL合作、撰文發佈
Tsai Tony - 節日貼文安排
Tsai Tony - 跟隨當期事件,撰寫粉絲團貼文
Tsai Tony - 為個別貼文安排站內投放
Tsai Tony - 問卷投放內容
Tsai Tony - 商說圖文案安排撰寫
Tsai Tony - 影片腳本發想與撰寫
Tsai Tony - 為忙碌的三明治上班族開外掛 I'm醫研九《duet二重奏》元膠原+多力肽
以整天的縮時影像呈現,宣傳產品功能,針對TA為上有老、下有小的中年上班族

服務項目

影片剪輯 社群行銷 寫作服務 打字排版 行銷企劃 FB粉專小編 美編設計 FB廣告 IG 經營 IG廣告 Instagram 小編 配音

服務時段

星期一
10:00 - 21:00
星期二
10:00 - 21:00
星期三
10:00 - 21:00
星期四
10:00 - 21:00
星期五
10:00 - 21:00
星期六
10:00 - 21:00
星期日
10:00 - 21:00

相關評價

3.0
1 評價

常見問題

1.自我介紹
2.服務方式
3.收費方式