返回
分享

職涯諮詢推薦烏蘇拉-含生涯測驗+紀錄 - 履歷健檢

5.0
(11) 11次僱用
通過身分認證
提供安心支付
台北市中正區

履歷健檢服務說明

你好,我是烏蘇拉(薇婷),歡迎來到我的生涯會客室~😇

我是主攻科技業、行銷、新創的資深人資hr背景

💪特別擅長「從現有經驗➡️轉職跨度新工作」的履歷撰寫

會談中:
1 聊聊現有經驗
2 幫你找到轉職關鍵字!
3 淬煉優化履歷

待過「香港商✖️跨國供應鏈✖️上市科技公司✖️3家軟體業」

🛎️ Google視訊面談,前15分鐘覺得不適合彼此可直接退出(不收費)。

歡迎來到「轉職協助專區」,在這裡你可以獲得:會談>履歷修改復盤>履歷投遞後水溫討論,預約前請看說明👇

方案包含:
✅ Google meet視訊討論1 H🛎️ 會談前15分鐘(彼此覺得不適合可直接退出)
✅ 會談中:梳理現有工作經驗+未來求職關鍵字
✅ 會談後-履歷優化:第1輪復盤
✅ 會談後-履歷投遞7天後,第2輪復盤
👉轉職履歷生涯套組(會談+履歷復盤)原$4500(現優惠價$2480-)
👉 如果想知道「自己可能的其他工作方向」,可以利用加長版$1610(包含生涯測驗)- 獲得解析

照片/影片(16)

職涯諮詢推薦烏蘇拉-含生涯測驗+紀錄 - 曾〇傑

薇婷老師非常用心地分析我在職場上的優缺點,且給我非常多的建議,不管是職場上的還是剛要踏入職場的部分,都給了我相當多的幫助。

莊〇晴

講解的非常清晰且詳盡,每個細節都有教學,確保我能完全理解,老師也很有耐心的解答問題,並分享很多實際履歷範本給我看,讓我能更容易掌握履歷內容該如何優化!非常推薦這位老師!

仲〇

老師人很好,聲音很溫柔卻又很有專業感,從我一開始的疑問再到後來衍生出的各種
職涯諮詢推薦烏蘇拉-含生涯測驗+紀錄 - 想離職不知道該往何處去的你可以看~
職涯諮詢推薦烏蘇拉-含生涯測驗+紀錄 - 職涯覆盤帶你找到安全感
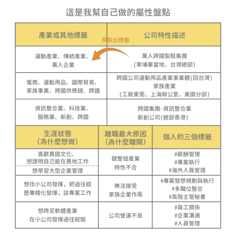
職涯諮詢推薦烏蘇拉-含生涯測驗+紀錄 - 屬性盤點表範例與解析
職涯諮詢推薦烏蘇拉-含生涯測驗+紀錄 - 1、幫自己找定位
職涯諮詢推薦烏蘇拉-含生涯測驗+紀錄 - 在三個不同的廣度下
職涯諮詢推薦烏蘇拉-含生涯測驗+紀錄 - 2、找到共同模式
職涯諮詢推薦烏蘇拉-含生涯測驗+紀錄 - 3、挖掘自我亮點
職涯諮詢推薦烏蘇拉-含生涯測驗+紀錄 - 4、生涯認同與轉化
職涯諮詢推薦烏蘇拉-含生涯測驗+紀錄 - 5、找到自我_重新上色
職涯諮詢推薦烏蘇拉-含生涯測驗+紀錄 - 手把手快速求職教戰
職涯諮詢推薦烏蘇拉-含生涯測驗+紀錄 - 求職如何度過內心不安
職涯諮詢推薦烏蘇拉-含生涯測驗+紀錄 - 1、如何篩選職缺
職涯諮詢推薦烏蘇拉-含生涯測驗+紀錄 - 2、我需要投出多少份履歷?
職涯諮詢推薦烏蘇拉-含生涯測驗+紀錄 - 3、如何策略性投遞職缺
職涯諮詢推薦烏蘇拉-含生涯測驗+紀錄 - 4、完全面試流程教戰(三階段)

專家介紹

職涯烏蘇拉創辦人(陳薇婷)Top十大精選職涯諮詢師
🎯 專長生涯探索、釐清多重思緒
🎯 5項產業經歷 & 10年專業人資👇

微軟生涯發展體驗營|履歷健診顧問
台灣就業通|YOUTH 職涯特約諮詢顧問
擺渡人生學校|特約職涯諮詢師
CDA 國際生涯發展諮詢師
CCAP 職涯錨定量表解測師
10年HR,待過跨國萬人集團,也待迷你新創
主要領域為 🎯科技業 🎯行銷業

客戶推薦
曾〇傑
烏蘇拉非常用心地分析我在職場上的優缺點,且給我非常多的建議,不管是職場上的還是剛要踏入職場的部分,都給了我相當多的幫助。

莊〇晴
講解的非常清晰且詳盡,每個細節都有教學,確保我能完全理解,烏蘇拉也很有耐心的解答問題,並分享很多實際履歷範本給我看,讓我能更容易掌握履歷內容該如何優化!非常推薦這位烏蘇拉聊聊!

仲〇
烏蘇拉人很好,聲音很溫柔卻又很有專業感,從我一開始的疑問再到後來衍生出的各種想法都一一給出對應或解決方法,讓我信心增加不少



烏蘇拉人很好,會先了解問題點,再慢慢進一步做分析,也會推薦許多跟自身較為相符的職缺,讓我能夠更加明確了解未來走向。

更多介紹👇
跨國資深人資HR經歷產業如下:
傳產包括:國貿業、跨國運動用品供應鏈集團
科技業:CCTV上市公司
科技業純軟體:SI系統整合公司
行銷網路業:Martech數位新創公司

👉專長:生涯諮詢✖尋找天賦
👉證照:美國CDA國際生涯詢師✖CCAP生涯錨定測驗專門解測師。


💪 日掃200封履歷
每日篩選200+,教你快速寫出精準履歷
💪 快速識別你的優勢
面談15分鐘,就可判讀個性與適合職缺


多年來分享文章包括職涯方向、職場、自我成長等議題,歡迎搜尋🎫『職涯烏蘇拉Usula』。

專業證照

服務項目

服務方式 線上服務
履歷語言 中文履歷
其他服務需求 履歷修改、代寫、模擬面試、面試技巧指導、職涯諮詢

服務時段

星期一
休息
星期二
14:00 - 20:30
星期三
14:00 - 20:30
星期四
14:00 - 20:30
星期五
14:00 - 20:30
星期六
14:00 - 17:30
星期日
14:00 - 17:30

履歷健檢相關評價

5.0
11 評價

履歷健檢相關成交案例

(11)
職涯諮詢顧問
高雄市 前鎮區
2025-03-06
職涯諮詢顧問
彰化縣 彰化市
2025-02-04
生涯教練
台北市 文山區
2024-11-17
職涯諮詢顧問
台中市 南屯區
2024-09-23
生涯教練
台中市 太平區
2024-09-20
顯示最近11筆

常見問題

1.自我介紹
2.專業背景
3.服務方式
4.收費方式
5.來往客戶
6.案例分享
7.專業建議
履歷健檢
參考價
$2,480
/次起