返回
分享

M.W Studio

0.0
(0) 0次僱用
新北市中和區

專家介紹

本身從小都就讀技職體系至碩班,出社會後也是就職工程師,所以在技術方面頗有信心可以解決客戶的需求
而就學時也是半工半讀並從事服務業,所以在服務上也能讓顧客感到用心,讓我有一次的機會會您服務

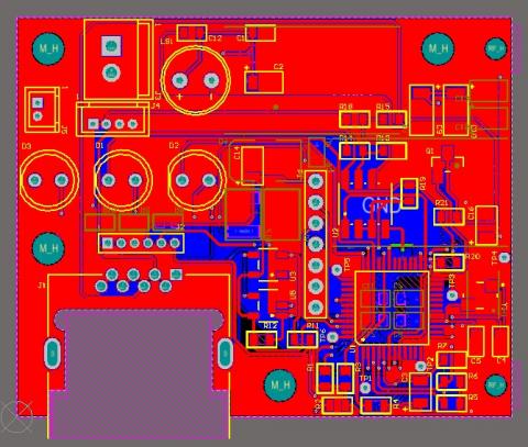
PCB Layout服務:
1、我能依照您的控制邏輯進行電子電路設計
2、由發案方提供零件的尺寸規格
3、依產品之複雜程度 7~30天完成試機測試
4、完成後交付 SCH、PCB、BOM檔等資料
5、使用ALTIUM DESIGNER,如有需要可提供3D圖以利發案方使用
6、可協助發案方印刷PCB(費用另計 or 包含於案件)

照片/影片(5)

M.W Studio - PCB Layout
M.W Studio - PCB Layout 3D模擬圖
M.W Studio - PCB Layout 3D模擬圖
M.W Studio - 人機介面設計 for PC
M.W Studio - 程式設計與編撰

服務項目

電線裝修 電腦維修 家庭代工 PCB Layout

相關評價

0.0
0 評價