返回
分享

劉志偉

0.0
(0) 0次僱用
高雄市新興區

專家介紹

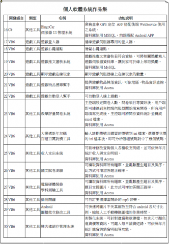
1. C# Windows 應用程式設計 開發
2. C# Windows 後端Web Service API設計 開發
3. Android 手機app設計 開發
4. Java後端程式設計 、私人遊戲核心修改
5. Asp.net網站後端程式設計開發
6. 電腦組裝、軟硬體維護、系統重整
line id: guaiwe
mail: opop9453@gmail.com

照片/影片(4)

劉志偉 -
劉志偉 -
劉志偉 -
劉志偉 -

服務項目

電腦維修 APP設計 電腦組裝 軟體開發

相關評價

0.0
0 評價

常見問題

1.自我介紹
2.專業背景
3.服務方式
4.收費方式
5.專業建議