
1/2
國中作文批改🔥會考六級分、學測作文1%教師親自批改🔥
給予全方面整理與建議
尚無評價
不限
$ 280
商品資訊
專家資訊
評價
付款方式與其他
線上服務
透過網路或電話提供服務
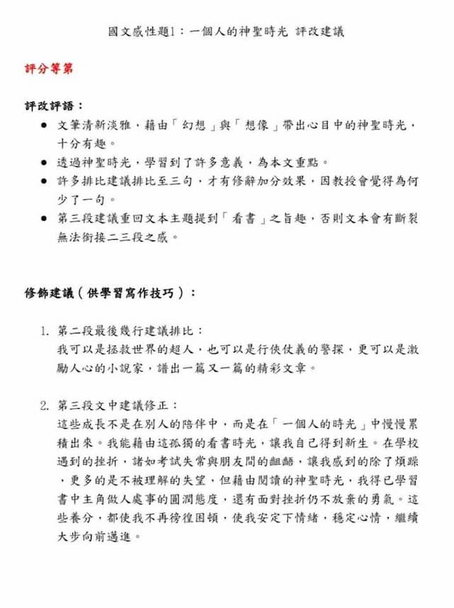
此方案適用於單純想批改作文的學生,並無課程,僅以此份作文做講解
我的學歷與詳細大考經歷請參閱我的檔案
‼️長期配合請看如下
購買五堂 原價1400 優惠價1300
購買十堂 原價2800 優惠價2600
商品規格
類型:國中作文
指定老師性別:不指定
專家資訊

呂季熹
4.8
(7)
7次雇用
身分認證
安心支付
✨有自備作文教材、社會科題目筆記✨
🎉輔導學生115學測國文滿級分(見附圖)
🎉輔導學生115學測國文後標至前標12級分
🎉輔導學生114會考國文從B+至A;社會從B++至A++(見附圖)
💡主動聯繫請以有意願試教為前提,否則老師會被收200元左右的手續費,感謝您🥰
🎓學歷:
⭢ 113年錄取國立政治大學政治學系
輔系日文系🇯🇵、外交系
同時通過政大中文、師大中文錄取標準
⭢ 臺北市立麗山高中第四名畢業
(國文繁星1%;社會科繁星3%)
💯成績
⭢113年分科:
·公民:60級分滿級分,全國前0.5%
·歷史:54級分(頂標52級分)
⭢ 113年學測:
·國文15級分滿級分(全國前1%)
作文知性題18.5分
感性題21分 (滿分25分)
·社會頂標14級分
⭢ 110年會考:
·國文A++全對,作文六級分
✅教學經驗(依時間排序)
國小:
⭢台北小五國社英家教(國外歸國學生)
國中:
⭢ 桃園私立國中國文家教
⭢ 台北公立國中會考國英社家教
🔥國文B+到A,社會A到A++🔥(詳見照片)
⭢ 板橋公立國中會考國文家教
高中國文:
⭢ 高雄私立高中學測國文、作文家教
⭢ 嘉義公立高中重考作文家教
⭢台南私立高中學測國文作文家教
⭢台北休學復讀高中國文家教
⭢桃園公立高中學測古文十五篇家教
高中社會:
⭢桃園公立高中分科歷史、公民家教
⭢高雄私立高中分科公民家教
⭢新竹高中同等學歷課程歷地公家教
🔥有豐富線上上課經驗,幫孩子學習省時間提升效率
✨ 教學理念與方式
我的個性活潑,傾向與學生一起討論,釐清觀念,會用生活中的例子帶入上課,有許多有趣的故事可以和學生分享。並且以耐心細心的教學方式帶領學生學習,因母親是國小老師的關係,自幼耳濡目染,故而十分熱衷教學。
我深知文科是需要長期的累積與努力累積而成,有的時候並不是死背硬記就能考取高分,我並不是特別聰明的孩子,但依靠著自己獨有的技巧與方法順利在文科考取高分,故而希望能將自己的方法教導給需要的孩子們,並且會以自己長期在文科累積的經驗與技巧教導帶領學生!
評價
0.0
尚無評價

呂季熹
可與專家聯絡服務細項